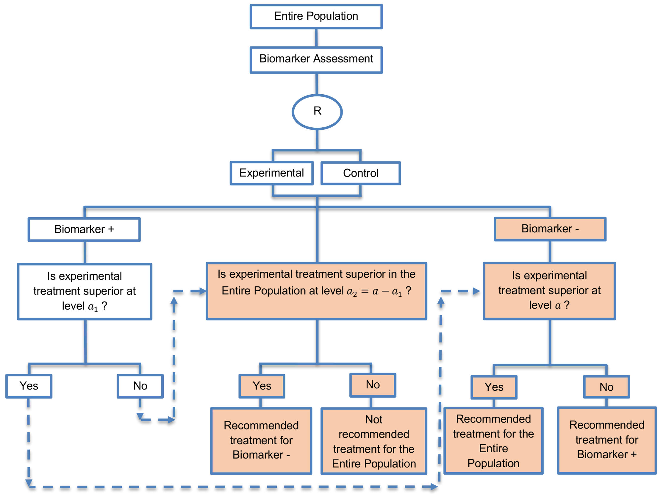
While controlling the appropriate type I error rates, it evaluates not only the biomarker-positive and biomarker-negative subgroups but also the entire population sequentially to limit the assessment of treatment effect in the overall population when it seems that the biomarker-positive subgroup does not benefit from the novel treatment.
Alternative names: MaST designs, hybrid designs
Details
Utility
- It is generally recommended when robust evidence is available regarding a biomarker and there is prior evidence showing that the novel treatment is more beneficial for the biomarker-positive patients as compared to the biomarker-negative patients.
- It is appropriate when we can assume that the treatment will not be beneficial for the biomarker-negative subgroup unless it is effective for the biomarker-positive subgroup. Additionally, the marker sequential test designs are considered as an alternative to the sequential subgroup-specific designs when the aim is to consider the treatment effect not only in biomarker-positive but also in the biomarker-negative patients.
Methodology
- Freidlin et al., 2014 recommended using the value of 0.022 for the reduced significance level α1 in order to control the type I error rate for biomarker-negative patients at the global significance level α=0.025 and the value of 0.04 for the reduced significance level α1 in order to control the type I error rate for biomarker-negative patients at the global significance level α=0.05.
- Regarding the sample size for such designs where there is prior evidence indicating strong predictive ability of the biomarker, a standard sample size calculation (i.e., the same sample size calculation as for the enrichment designs) can be used for biomarker-positive subpopulation or alternatively, researchers can use the sample size calculation used for the sequential subgroup-specific designs.
- In order to have sufficient number of biomarker-positive patients to detect treatment effectiveness in that particular biomarker-defined subgroup and consequently to reach the desired power, the sample size should be calculated using the reduced level α1 [0,α] instead of the global significance level α which is used in the sample size formulae of the enrichment and sequential subgroup-specific designs. This will result in a small increase in the number of patients as compared to the enrichment and sequential subgroup-specific designs. Otherwise, if the reduced significance level α1 is not used, this would yield minor loss of power.
Sample size Formula
- A standard sample size calculation (i.e., the same sample size calculation as for the enrichment designs) can be applied for the biomarker-positive subpopulation.
- The same formula could be considered for the sample size calculation of the biomarker-negative subgroup; however, the corresponding hazard ratio of that subgroup and the global significance level α should be used. For the sample size calculation of the entire population, the same formula proposed for marker stratified designs aiming to achieve sufficient power in the overall population could be considered by using the reduced significance level a2=a-a1.
Statistical/Practical considerations
Advantages
- Can provide clear evidence of treatment benefit in the biomarker-positive subgroup and in the biomarker-negative subgroup.
- Enable sequential testing of the treatment effect in the entire study population and in the biomarker-defined subgroups to restrict testing of the treatment effect in the entire population when there is no significant result in the biomarker-positive subgroup, while controlling the appropriate type I error rates.
- Result in higher power as compared to the sequential subgroup-specific designs in cases where the treatment effect is homogeneous across the biomarker-defined subgroups.
- Preserve the power in situations where the treatment effect is restricted only to the biomarker-positive patients and at the same time it controls the relevant type I error rates.
- Control the type I error rate for the biomarker-negative subgroup over all possible prevalence values.
- The probability of erroneously concluding that the novel treatment is beneficial for the entire population when the global effect is driven by the biomarker-positive patients is minimized since the designs only test the treatment effect in the entire population when no significant effect is detected in the biomarker-positive subgroup.
Limitations
- In situations where biomarker status is not available for some of the patients included in the study, these designs can either exclude these patients or include them in the global test, however, further statistical adjustments might be required in that case.
- Do not decrease the sample size of the study as it was developed in order to increase the power compared to the sequential subgroup-specific designs in situations where the novel treatment benefits equally both biomarker-negative and biomarker-positive patients.
Key references
- Freidlin, B.; Sun, Z.; Gray, R.; Korn, E.L. Phase III clinical trials that integrate treatment and biomarker evaluation. J. Clin. Oncol. 2013, 31, 3158–3161. [Google Scholar] [CrossRef] [PubMed]
- Freidlin, B.; Korn, E.L. Biomarker enrichment strategies: Matching trial design to biomarker credentials. Nat. Rev. Clin. Oncol. 2014, 11, 81–90. [Google Scholar] [CrossRef] [PubMed]
- Freidlin, B.; Korn, E.L.; Gray, R. Marker sequential test (MaST) design. Clin. Trials 2014, 11, 19–27. [Google Scholar] [CrossRef] [PubMed]
- Matsui, S.; Choai, Y.; Nonaka, T. Comparison of statistical analysis plans in randomize-all phase III trials with a predictive biomarker. Clin. Cancer Res. 2014, 20, 2820–2830. [Google Scholar] [CrossRef] [PubMed]
